论坛首页>>发现江语>>驾考搜题小程序代制作,一款专为 ...

1首页上一页1下一页尾页
小程序 APP 公众呺开发13688298665
等级:普通会员
头衔: 新手上路
星数:
帖数:26
精华:0
积分:178
消息:
  查看资料
发布于:2024-04-24 13:08
字体大小: 1#

驾考搜题小程序代制作,一款专为驾考学员设计的智能搜题助手,集

驾考搜题小程序代制作,一款专为驾考学员设计的智能搜题助手,集合了海量题库与实战模拟,助力学员快速掌握驾考知识,轻松应对各类考试。

智能搜题
通过关键词、拍照搜索,迅速定位相关题目,解析详尽,方便学员快速掌握知识点

海量题库
覆盖驾考全部科目,实时更新确保题目准确性与时效性

实战模拟
提供多种模拟考试模式,真实还原驾考场景,帮助学员提前适考试流程

"驾考搜题专业版”的初衷是做一款能够帮助驾驶员快速学习考试的小程序,所以核心功能就是题库,这个也是重中之重,辅助功能就是拍照识别题目并返回参考解析答案。
在分销方面,采用了卡密代理模式,申请代理之后,可以在代理中心充值并兑换卡密至于卡密的价格,你是可以自定义的。
据不完全统计,截止到2021年拥有驾照的公民已经超过6亿,每一位驾驶员都面临着或多或少的扣违章扣分的问题,很多驾驶员为了消除违章一般都是通过中介高价去购买别人的驾照分数来清除违章,交管123为了鼓励驾驶员遵章守法、文明驾驶,所以推出了“学法减分”的功能每个人最高可以通过学习减掉6分,截止到目前为止,基本上所有城市都已经开通了“学法减分功能。
但是对于普通人来说,基本上没有谁能通过在线学习直接考试获得减分的,那么如果通过这"驾考搜题专业版"小程序,就可以轻松完成考试,获得减分。
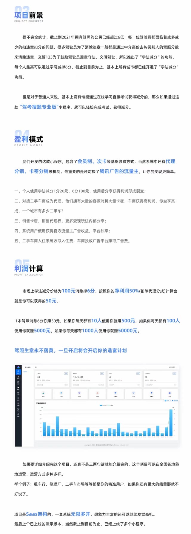
我们开发的这款小程序,包含了会员制、次卡等基础收费方式,当然系统中还有代理分销、卡密分销等机制,最重要的是还对接了腾讯广告的流量主,让你的变现更简单
IP 属地:宜宾
相关帖子
收藏 顶 0 踩 0
0
1首页上一页1下一页尾页
信息安全
接入阿里云/腾讯云数据库
灵活搭建
可视化自定义UI界面
运行稳定
7*24小时不间断更新迭代
运维支持
驻场指导让您轻松上手
无忧售后
签订合同 可申请保障

微信公众平台

APP下载

开发指南

服务方式

商家服务

联系客服

客服电话:0831-3555766
服务时间:09:00-22:00
反馈邮箱:1358378779@qq.com
×
seo seo

消息内容

×
消息长度最多可添加100个汉字或者200个字母

回复内容

×

编辑回复内容

×